Slijed razmjene poruka
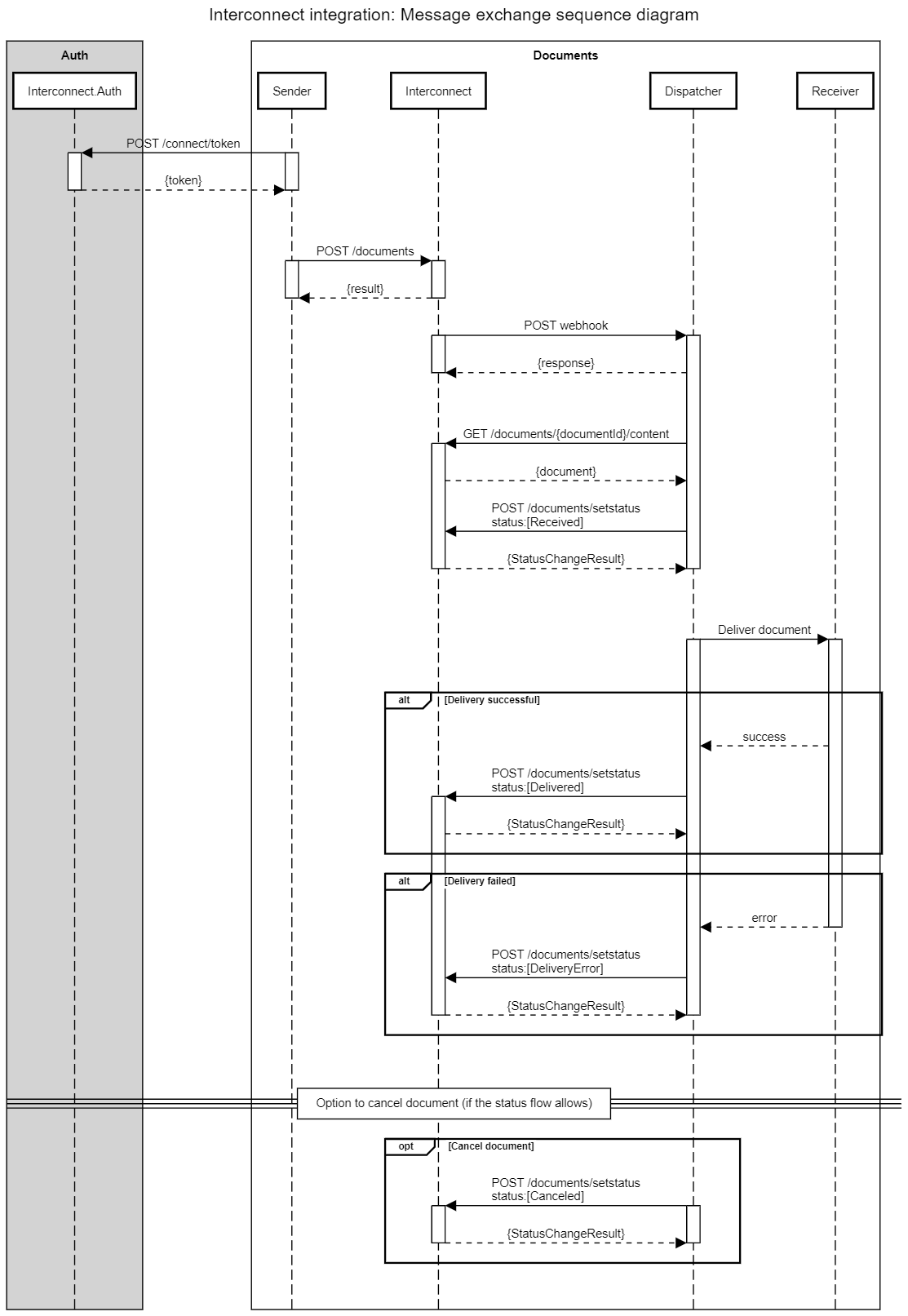
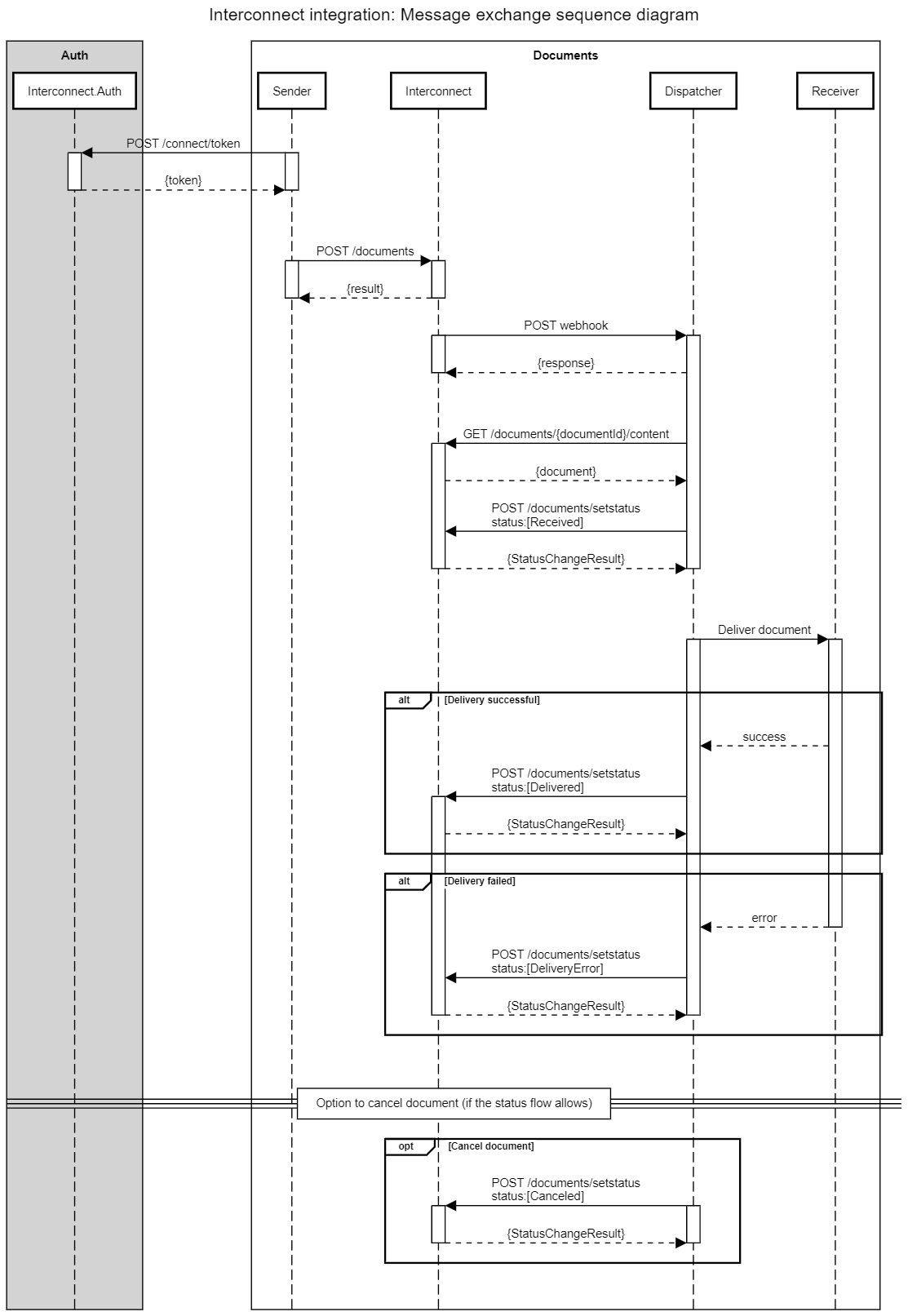
Prije same integracije s Interconnect.API, savjetujemo da se putem ovog dijagrama slijeda (sequence diagram) upoznate sa slijedom razmjene poruka.

Prije same integracije s Interconnect.API, savjetujemo da se putem ovog dijagrama slijeda (sequence diagram) upoznate sa slijedom razmjene poruka.
